Abstract

Evidence of citizenship is a simplified data model describing a request for evidence regarding the citizenship(s) of the person (evidence subject).

Introduction

This data model provides a minimum set of classes and properties for describing a evidence of citizenship. This data model has been designed to support the different requirements of the OOTS action. The different classes and properties defined in this document are based on the OOTS data dictionary.

Status

This Application Profile has the status Draft published at 2026-03-04.

Information about the process and the decisions involved in the creation of this specification are consultable at the Changelog.

License

Copyright © 2026 European Union. All material in this repository is published under the license CC-BY 4.0, unless explicitly otherwise mentioned.

Terminology

An Application Profile (AP) is a specification that reuses terms from one or more base standards, adding more specificity by identifying mandatory, recommended and optional elements to be used for a particular application, as well as recommendations for controlled vocabularies to be used.

A Core Vocabulary (CV) is a basic, reusable and extensible data specification that captures the fundamental characteristics of an entity in a context-neutral fashion. Its main objective is to provide terms to be reused in the broadest possible context. More information can be found on the SEMIC Style Guide.

This specification uses the following prefixes to shorten the URIs for readibility.
PrefixNamespace IRI
cvhttp://data.europa.eu/m8g/
dcthttp://purl.org/dc/terms/
foafhttp://xmlns.com/foaf/0.1/
locnhttp://www.w3.org/ns/locn#
personhttp://www.w3.org/ns/person#/
rdfhttp://www.w3.org/1999/02/22-rdf-syntax-ns#
rdfshttp://www.w3.org/2000/01/rdf-schema#
sdghttp://data.europa.eu/p4s/
skoshttp://www.w3.org/2004/02/skos/core#

Overview

This document describes the usage of the following main entities for a correct usage of the Application Profile:
| Evidence Of Citizenship |

The main entities are supported by:
| Attribute | Attribute Set | Citizenship | Evidence | Jurisdiction | OOTS Evidence | Person |

And supported by these datatypes:
| Code | Generic Date | Text |

Main Entities

The main entities are those that form the core of the Application Profile.

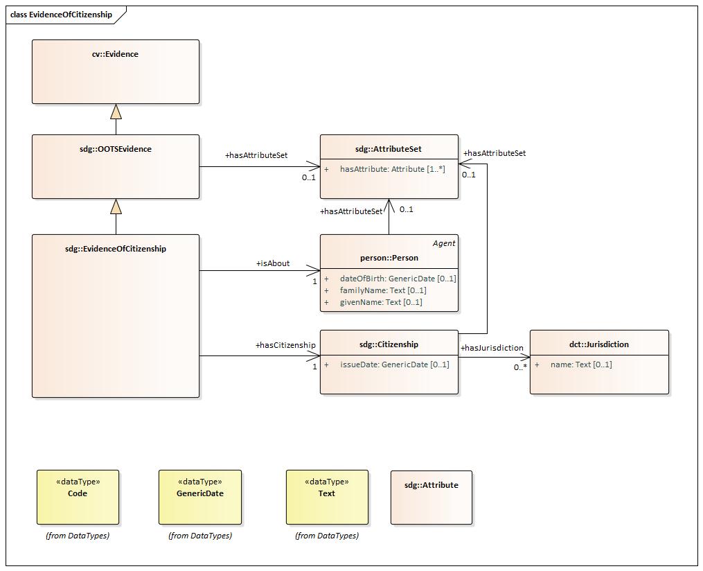
Evidence Of Citizenship

Definition
Request for evidence regarding the citizenship(s) of the person (evidence subject).
Subclass of
OOTS Evidence
Properties
For this entity the following properties are defined: has citizenship , is about .
Property Range Card Definition Usage
[o] has citizenship Citizenship 1 Citizenship event that is the object in the provided Evidence.
[o] is about Person 1 Agent that is the subject in the provided Evidence.

Supportive Entities

The supportive entities are supporting the main entities in the Application Profile. They are included in the Application Profile because they form the range of properties.

Attribute

Definition
The optional property that provides additional descriptive information about a concept.
Properties
This specification does not impose any additional requirements to properties for this entity.

Attribute Set

Definition
The collection of attributes grouped to provide additional descriptive information about a concept.
Properties
For this entity the following properties are defined: has attribute .
Property Range Card Definition Usage
[o] has attribute Attribute 1..* The optional property that provides additional descriptive information.

Citizenship

Definition
Citzenship event marking an individual’s citizenship.
Properties
For this entity the following properties are defined: citizenship issue date , has attribute set , has jurisdiction .
Property Range Card Definition Usage
[o] citizenship issue date Generic Date 0..1 The date on which the Identifier was assigned.
[o] has attribute set Attribute Set 0..1 Relates a concept to the AttributeSet that provides its additional descriptive information.
[o] has jurisdiction Jurisdiction 0..* The Jurisdiction that has conferred citizenship rights on the Person such as the right to vote, to receive certain protection from the community or the issuance of a passport.

Evidence

Definition
Proof that a Requirement is met.
Usage Note
The Evidence class is defined in the Core Criterion and Core Evidence Vocabulary (CCCEV). Although the wording of the definition is different, the semantics are an exact match for CPSV's Input class which it replaces. Evidence can be any resource - document, artefact - anything needed for executing the Public Service. In the context of Public Services, Evidence is usually administrative documents or completed application forms. A specific Public Service may require the presence of certain Evidence or combinations of Evidence in order to be delivered. In some cases, the Output of one service will be Evidence for another service. Such relationships should be described in the associated Rule(s).
Properties
This specification does not impose any additional requirements to properties for this entity.

Jurisdiction

Definition
The limits or territory within which authority may be exercised.
Properties
For this entity the following properties are defined: name .
Property Range Card Definition Usage
[o] name Text 0..1 A string of characters that represents a Jurisdiction.

OOTS Evidence

Definition
Proof exchanged through OOTS that a requirement is met.
Subclass of
Evidence
Properties
For this entity the following properties are defined: has attribute set .
Property Range Card Definition Usage
[o] has attribute set Attribute Set 0..1 Relates a concept to the AttributeSet that provides its additional descriptive information.

Person

Definition
A individual human being who may be dead or alive, but not imaginary.
Usage Note
The fact that a person in the context of Core Person Vocabulary cannot be imaginary makes person:Person a subclass of foaf:Person which cover imaginary characters as well as real people. The Person Class is a subclass of the more general 'Agent' class.
Subclass of
Agent
Properties
For this entity the following properties are defined: date of birth , family name , given name , has attribute set .
Property Range Card Definition Usage
[o] date of birth Generic Date 0..1 The point in time on which the Person was born. The date of birth could be expressed as date, gYearMonth or gYear, example:
  • 1980-09-16^^xs:date
  • 1980-09^^xs:gYearMonth
  • 1980^^xs:gYear
[o] family name Text 0..1 The hereditary surname of a family. Usually referring to a group of people related by blood, marriage or adoption. This attribute also carries prefixes or suffixes which are part of the family name, e.g. "de Boer", "van de Putte", "von und zu Orlow". Multiple family names, such as are commonly found in Hispanic countries, are recorded in the single family name property so that, for example, Miguel de Cervantes Saavedra's family name would be recorded as "de Cervantes Saavedra".
[o] given name Text 0..1 The name(s) that identify the Person within a family with a common surname. Usually a first name or forename. Given to a person by his or her parents at birth or legally recognised as 'given names' through a formal process. All given names are ordered in one property so that, for example, the given name for Johann Sebastian Bach is "Johann Sebastian".
[o] has attribute set Attribute Set 0..1 Relates a concept to the AttributeSet that provides its additional descriptive information.

Datatypes

The following datatypes are used within this specification.
Class Definition
(create issue) An idea or notion; a unit of thought.
(create issue) The date data type is the union of xs:date, xs:gYearMonth and xs:gYear
(create issue) The text data type is a combination of a string and a language identifier.

Examples

Example Evidence of Citizenship

Usage Guidelines

Support for implementation

The following section provides support for implementing the Evidence Of Citizenship.

JSON-LD context file

One common technical question is the format in which the data is being exchanged. For conformance with the Evidence Of Citizenship, it is not mandatory that this happens in a RDF serialisation, but the exhanged format SHOULD be unambiguously be transformable into RDF. For the format JSON, a popular format to exchange data between systems, SEMIC provides a JSON-LD context file. JSON-LD is a W3C Recommendation [[[json-ld11]]] that provided a standard approach to interpret JSON structures as RDF. The provided JSON-LD context file can be used by implementers. This JSON-LD context is not normative, i.e. other JSON-LD contexts are allowed.

The JSON-LD context file is downloadable here.

Validation

SHACL

To verify if the data is (technically) conformant to the Evidence Of Citizenship, the exchanged data can be validated using the provided SHACL shapes. SHACL is a W3C Recommendation to express constraints on a RDF knowledge graph.

To support the check whether or not a catalogue satisfies the expressed constraints in this Application Profile, the constraints in this specification are expressed using SHACL [[shacl]]. Each constraint in this specification that could be converted into a SHACL expression has been included. As such this collection of SHACL expressions that can be used to build a validation check for data.

It is up to the implementers to define the validation they expect. Each implementation happens within a context, and that context is beyond the SHACL expressions here.

The shapes can be found here.

RDF representation

The RDF representation of the Evidence Of Citizenship is available here.

UML representation

The UML representation from which the Evidence Of Citizenship has been build is available here.

XML schema representation

The XML schema representation from which the Evidence Of Citizenship has been build is available here.

The XML schema is based on the OOTS requirements and it allows some flexibility to include fields that Member States can add in addition to those foreseen in the OOTS requirements.

The XML schema is based on 3 parts:

All the parts with their respective attributes are optional (min cardinality set to 0).

The XML schema is based on the SEMIC Core Criterion and Core Evidence (CCCEV) specification, and on the Core Person vocabulary. In CCCEV, the Evidence is about an Agent that is the subject in the provided Evidence; in the case of Evidence of Birth, the Agent is the Person. An EvidenceOfCitizenshipType is then an OOTSEvidenceType (based on CCCEV Evidence) by having the 3 parts:

The design of the XML schema is based on the Garden Of Eden Pattern where complex types and elements are defined globals so they can be reused.

Restrictions on the presence of fields and on their values is delegated to schematron file, that can vary on the XML consumer and could be provided by XML providers, such as those on code list. OOTS provides certain code list in Genericode format that can be used via schematron. Additional code list, such as the one of Sex in he current evidence, could be take from the the Publications Office Authority Tables.

Governance

Versioning governance

All specifications produced in SEMIC will follow the versioning rule described by the SEMIC Style Guide rule PC-R3. In case a SEMIC asset is deprecated the asset will remain available through its PURI.

The serialisation will have:

Governance requirements for re-used assets

In order to adhere to the SEMIC Style Guide rule GC-R2 a specification should have quality and governance standards for the assets that are being reused.

In order for an asset to be considered for reuse within a SEMIC specification it can be requested by a community member or it requires to adhere to the following requirements:

After being taken into consideration the asset will be validated in three steps:

Once considered and validated an asset can be adopted if it is approved by the community.

Lexicalisation rules

In order to adhere to the SEMIC Style Guide rule SC-R3 a specification requires formal lexicalisation rules. The Style Guide proposes two options either by using RDFS or SKOS lexicalisation.

SEMIC uses and will use the RDFS lexicalisation for all of its specifications. More specifically:

Quick Reference of Classes and Properties

This section provides a condensed tabular overview of the mentioned classes and properties in this specification. The properties are indicated as mandatory, recommended, optional and deprecated. These terms have the following meaning.
ClassClass IRIProperty TypePropertyProperty IRI
Attribute
http://data.europa.eu/p4s/Attribute
Attribute Set
http://data.europa.eu/p4s/AttributeSet
has attribute
http://data.europa.eu/p4s/hasAttribute
Citizenship
http://data.europa.eu/p4s/Citizenship
citizenship issue date
http://purl.org/dc/terms/issued
Citizenship
http://data.europa.eu/p4s/Citizenship
has attribute set
http://data.europa.eu/p4s/hasAttributeSet
Citizenship
http://data.europa.eu/p4s/Citizenship
has jurisdiction
http://www.w3.org/ns/person#citizenship
Evidence
http://data.europa.eu/m8g/Evidence
Evidence Of Citizenship
http://data.europa.eu/p4s/EvidenceOfCitizenship
has citizenship
http://data.europa.eu/p4s/hasCitizenship
Evidence Of Citizenship
http://data.europa.eu/p4s/EvidenceOfCitizenship
is about
http://purl.org/dc/terms/subject
Jurisdiction
http://purl.org/dc/terms/Jurisdiction
name
http://www.w3.org/2000/01/rdf-schema#label
OOTS Evidence
http://data.europa.eu/p4s/OOTSEvidence
has attribute set
http://data.europa.eu/p4s/hasAttributeSet
Person
http://www.w3.org/ns/person#Person
date of birth
http://data.europa.eu/m8g/birthDate
Person
http://www.w3.org/ns/person#Person
family name
http://xmlns.com/foaf/0.1/familyName
Person
http://www.w3.org/ns/person#Person
given name
http://xmlns.com/foaf/0.1/givenName
Person
http://www.w3.org/ns/person#Person
has attribute set
http://data.europa.eu/p4s/hasAttributeSet

Feedback

Please provide feedback on the discussion forum